云顶国际yd333文件 盐师院〔2021〕49号 关于印发 《云顶国际yd333教师教学质量评价办法(试行)》的通知
来源:云顶国际yd333 编辑: 审核: 发布时间:2021-07-01 查看次数:1623
各二级公司、部门:
现将《云顶国际yd333教师教学质量评价办法(试行)》印发给你们,请遵照执行。
云顶国际yd333
2021年6月28日
云顶国际yd333教师教学质量评价办法
(试 行)
第一章 总 则
第一条 客观、准确地评价教师教学质量,是公司教学质量管理的核心内容,是保证公司正常教学秩序,全面提高教学质量的关键。为进一步牢固确立教学工作的中心地位,加强对教学过程的全面动态检查和监控,建立以生为本、持续改进的教学质量提升机制,充分发挥教师在教书育人方面的积极作用,现结合公司实际,制定本办法。
第二章 评价目的
第二条 通过课堂教学质量检查与评价,帮助教师及时了解和发现教学中存在的问题,促进教师不断改进教学内容和教学方法,提高课堂教学质量。
第三条 收集、分析、综合教学工作及教学质量的反馈信息,及时发现、研究、解决教学中存在的问题,为教学管理部门及各教学单位全面了解教学情况、改进教学工作提供依据。
第四条 促进团队队伍建设,逐步建立健全教师评价机制,为教师教学考核、评奖评优及职称评审等提供依据。
第三章 评价对象与时间
第五条 评价对象为在公司承担全日制本科课程教学任务的全体专(兼)职教师,分为公司类教师和其他类教师。公司类教师指二级公司在编在岗的专任教师,其他类教师指外聘教师、承担公司公共课教学任务的辅导员。
第六条 各部门的兼职教学人员(不含辅导员)原则上视为开课公司的公司类教师。如某学期开课单位涉及多个二级公司,则由教师本人于学期初在教务处备案归口公司,归口公司负责对该教师进行评价;如开课单位不含二级公司,则该教师视为其他类教师。
第七条 教师教学质量综合评价每学期评价一次。
第四章 组织领导
第八条 公司成立教师教学质量评价领导小组,由分管教学工作的校领导任组长,教务处、评估处主要负责人任副组长,公司教学督导组成员、教务处、评估处等相关部门人员为成员。领导小组全面部署、指导和监督全校教学质量评价工作。具体工作由教务处组织实施。
第九条 各二级公司成立教师教学质量评价工作小组(以下简称“评价小组”)。评价小组一般由二级公司主要负责人、分管教学工作负责人、公司教学督导员、教研办主任、教务员等人员组成,全面负责组织实施本公司教学质量评价工作。
第五章 评价指标体系构成及评定办法
第十条 教师教学质量评价指标体系主要由员工评价、同行评价、公司评价等三部分构成。
(一)员工评价
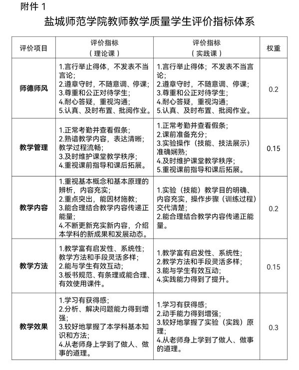
员工通过教务管理系统对所修读课程的课堂教学情况进行全面评价。员工评价工作由公司集中安排,一般在每学期期中教学质量检查前、学期选课前分两次进行,按公司规定完成评价后方可正常选课。员工评价指标体系详见附件1。
(二)同行评价
实行网上同行评价。按照“听课者方能参评”“每听必评”原则,听课者须在听课后一周内通过教务管理系统上传听课记录表以及听课情况反馈表,并完成同行评价,逾期未评价的不再补评。同行评价指标体系详见附件2。
(三)公司评价
公司类教师由其所在二级公司的评价小组负责实施公司评价。评价小组根据公司评价指标体系,制定本公司评价得分细则,经教务处审核同意后执行,细则须向公司全体人员公开。评价小组应在公司评价前召开员工座谈会,了解教师教学工作表现,并结合教师教学改革情况、各类教学检查反馈情况等,全面了解教师教学表现。公司评价工作一般在每学期结束前通过教务管理系统完成。其他类教师不参与公司评价。公司评价指标体系详见附件3。
第十一条 评定办法
1.对公司类教师教学质量的评价,在员工评价、同行评价、公司评价的基础上进行综合评定;对其他类教师教学质量的评价,在员工评价、同行评价的基础上进行综合评定。
2.教务处在每学期结束后一周内对本学期所有任课教师的教学质量评价得分情况进行统计,计算每位教师的教学质量评价综合得分,最终得分“四舍五入”取整数。
3.每个教学质量评价项目分为完全符合、较符合、基本符合、不符合4个选项供评价者选择,每个选项分别对应100分、80分、60分、40分。
4.员工评价综合得分(记为W1)取两次员工评价得分的平均值。
5.同行评价包括专家听课评价、普通教师听课评价两类。其中,专家由校领导、校院督导组成员、教务处、评估处负责人以及公司教学经理组成。
同行评价综合得分(记为W2)=专家听课评价得分×70%+普通教师听课评价得分×30%。
若两类评价中某一类评价总人次少于3人,则该类评价不得分,另一类评价得分占比为100%;若两类评价总人次均少于3人,则同行评价综合得分为0。
6.公司类教师教学质量综合评定分数(记为W)按百分制算,公司评价综合得分(记为W3),计算公式如下:
W=W1×0.7+W2×0.15+W3×0.15
若W2≦W1-10或W2≧W1+5,则W=W1×0.7+W3×0.3
7.其他类教师教学质量的综合评定分数(记为W)按百分制算,计算公式如下
W=W1×0.75+W2×0.25
若W2≦W1-10或W2≧W1+5,则W=W1
第十二条 评价者在网上实施教学质量评价时,如所有评价项目选择完全相同或某评价项目选择“不符合”,但在备注中未指明不符合的具体指标,则该次评价将无法提交。
第十三条 公司根据教学质量综合评价得分高低(公司类教师按所在公司排序,其他类教师按该类别所有人员排序)确定该学期教学质量评价等级,包括优秀、良好、合格、不合格四类,排名前三分之一的确定为优秀,排名后四分之一的确定为合格,其他均为良好。有如下情形之一的,评价等级直接认定为不合格:
1.“师德师风”平均得分低于60分。
2.教学质量评价得分低于60分。
3.学期内发生严重教学事故或重大教学事故。
4.学期内发生一般教学事故2次及以上。
第十四条 学期内发生一般教学事故1次或参与同行评价的次数少于规定的,教学质量评价等级在原评价等级基础上再降低一级。每学期参与同行评价次数要求为:公司教学督导员不少于20次;教务处负责人不少于6次;二级公司负责人不少于4次,其中教学经理不少于10次;二级公司教学督导员不少于10次;系(室)主任不少于10次;普通教师不少于3次。
第十五条 二级公司及相关部门要组织师生认真学习教师教学质量评价指标体系内涵,严肃对待评价工作,严格掌握评价标准,客观反映教师教学情况和质量。
第六章 评价结果反馈与运用
第十六条 评价结果反馈
1.教师可于每学期开学前一周内通过教务管理平台查询本人上一学期教学质量评价综合得分及评价等级。
2.教师教学质量评价综合得分、排名及评价等级由教务处单独反馈给评估处和各二级公司,用于教学质量监控。排名不对外公开,不互相查阅。
第十七条 评价结果运用
1.教师教学质量评价结果作为任课教师年终考核、职务晋升、职称评定、与教学有关的奖励以及教师聘任的重要依据。
2.教师教学质量评价结果为“不合格”的其他类教师,以及因教学质量评价得分过低被认定为“不合格”的公司类教师,1年内不得继续担任课堂教学任务。
3.连续两学期员工评价综合得分或连续两年教学质量评价综合得分低于70分的,公司类教师由二级公司对该教师进行谈话,制定帮扶措施并指定专人帮扶,教师本人须参加公司教师发展中心组织的教师职业技能培训及每学期1次的考核。考核未通过的,不得继续担任课堂教学任务直至考核通过或变换工作岗位;其他类教师原则上不再担任课堂教学任务。
第十八条 本办法自2021年9月1日起施行,原《云顶国际yd333教学质量评价实施方案》(盐师院教〔2016〕5号)同时废止。
第十九条 本办法由教务处负责解释。
附件:1.云顶国际yd333教师教学质量员工评价指标体系
2.云顶国际yd333教师教学质量同行评价指标体系
3.云顶国际yd333教师教学质量公司评价指标体系



云顶国际yd333院长办公室
2021年6月28日
