云顶国际yd333教务处 盐师院教[2020] 13号 云顶国际yd333学科竞赛管理办法(2020年修订版)
来源:云顶国际yd333 编辑: 审核: 发布时间:2020-04-23 查看次数:2408
为激发员工的学习兴趣,加强员工创新精神、实践能力和团队精神的培养,推动人才培养模式和实践教学的改革,促进员工全面发展,不断提高人才培养质量特别是促进创新创业人才脱颖而出,公司鼓励员工积极参加各级各类老员工学科竞赛。为使学科竞赛的组织管理工作规范化、科学化和制度化,特制订本管理办法。
第一条 竞赛层次。本办法所指的老员工学科竞赛分为国际级、国家级、省级和校级学科竞赛四个层级。
1.国际级学科竞赛:指联合国教科文组织或其他国际学术团体组织的世界性学科竞赛。
2.国家级学科竞赛:指国家政府部门或全国性学术团体组织的全国性学科竞赛和为国际级学科竞赛决赛而举行的区域选拔赛。
3.省级学科竞赛:指省级政府有关部门或省级学术团体组织的全省性或跨省(区)的学科竞赛。
4.校级学科竞赛:指以公司名义组织的全校性学科竞赛。
第二条竟赛组织。学科竟赛的整体组织和协调管理由教务处等部门负责,各二级公司负责相关学科竟赛的具体承办、组织与实施,其他相关单位和部门积极配合。
1.教务处等部门负责校级及以上学科竞赛的组织协调工作,其职责主要包括:
(1)根据学科竞赛类别,确定竟赛的具体负责单位;
(2)负责组织协调与竞赛相关的校内外单位和部门的联系;
(3)审定校级竞赛的相关竞赛规程、竞赛命题、比赛结果等;
(4)指导和协助相关二级公司组织省级及以上的竞赛培训、指导教师的选拔、宣传和通知的发布、竞赛结果公布等工作;
(5)指导和协助相关二级公司组织省级及以上竞赛的办工作;
(6)组织国家级及以上竞赛的承办工作;
(7)组织竟赛的总结、交流与奖励。
2.二级公司负责相关学科竞赛项目的具体实施,其职责主要包括:
(1)组织校级竞赛,包括制定竟赛章程,负责竞赛的命题、试卷的保密、阅卷和竞赛的评审等工作,以及提供竞赛必需的场地、材料、仪器、设备等。
(2)组织参加省级及省级以上的竞赛,包括制定竞赛目标、指定竞赛指导教师(教练)、制定培训方案、组织队员培训和参赛队选拔等工作;(3)承办省级及省级以上的竞赛;
(4)做好竞赛总结与交流工作。
第三条具体实施。按照下列要求组织实施。
1.规范通知发布,扩老员工参与面。竞赛通知一般要提前5周发布,需提交作品的竞赛则要提前2-3月发布。通知内容主要包含竞赛背景、组织机构、参赛对象与竞赛内容、竞赛安排、奖励办法、联系方式等。
2.加强赛前培训,扩老员工受益面。对参赛对象不限定专业、年级(上级文件有明确要求的除外),鼓励员工积极报名参赛和参加赛前培训,加强赛中指导,全方位、多渠道提升员工能力。
3.做好党赛组织,扩大成果辐射面。加强党赛宣传工作,充分展示参赛员工、指导老师风貌,及时积累竞赛和培训素材;做好赛后总结,做好参赛、培训、获奖和经费使用情况统计和分析,不断提高工作水平;收集好获奖实物作品在公司创新创业教育成果展厅进行展示,激励更多员工积极参加学科竞赛。
4.促进成果转化,扩大竞赛延伸度。鼓动学科竞赛获奖员工积极申报公司各级各类创新创业项目,积极参加相关创新创业大赛,促进竞赛项目成果转化,以赛促教、赛教结合、以赛促学、赛学相长,全面提升员工研究性学习和创新创业实践能力。
第四条激励机制。对在学科竞赛中取得优异成绩的参赛员工、项目负责人、指导老师、组织单位给予相应的激励。
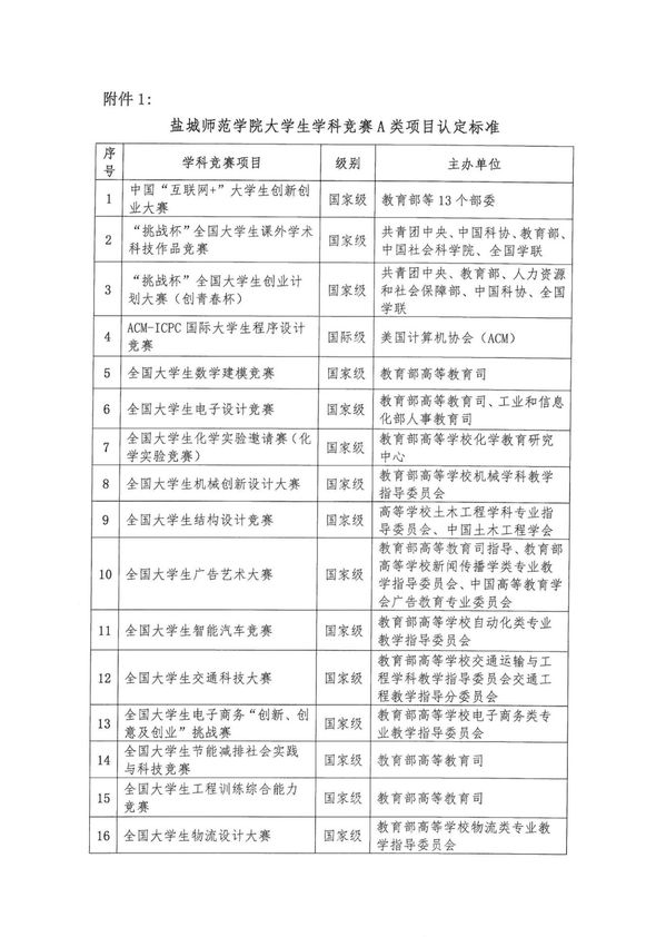
1.公司只对 A 类项目(见附件1)予以重点支持与奖励,其他 B 类项目由各二级公司自行奖励或资助。鼓励二级公司在学科专业建设中加大对学科竞赛的支持和投入,以学科竟赛为载体,促进团队建设,提升教学质量。鼓励各二级公司多渠道(如企业赞助等)筹措竞赛经费。
2.公司根据每年的竞赛成绩,对获奖员工、指导教师、学科竟赛项目负责人和竞赛组织单位以多种形式进行表彰和激励。
(1)对员工的激励
①对在学科竞赛中获奖员工给予相应的课外研修学分,具体参见《云顶国际yd333创新创业活动学分管理办法》相关规定。
②对在学科竞赛中获奖的员工,在综合素质测评中给予相应的加分,具体参见《云顶国际yd333员工素质综合测评条例》相关规定。
(2)对指导教师的激励
①公司对竞赛指导老师在职称评定、评奖评优中给予倾斜。②公司对指导员工参加学科竞赛并获奖的教师给予适当的奖励。奖励标准见《云顶国际yd333教学奖励资助实施办法(修订)》。
3.二级公司要根据实际情况对竞赛指导教师给予相应的支持和适当奖励。
4.对项目负责人和组织单位的激励。公司对学科竞赛取得突出成绩的项目负责人、二级单位给予适当的奖励。
第五条其他
本办法自发布之日起施行,由教务处负责解释。原《云顶国际yd333老员工学科竞赛管理办法(修订)》(盐师院教(2019)5号)同时废止。




